2023年湖南專升本想免試,不參軍也可以!2022年湖南專升本政策新增一個“湖湘工匠燎原計劃”,招收職業技能競賽指定賽項的獲獎學生。
競賽獲獎學生免試招生計劃
2022年競賽獲獎免試生范圍包括高職(專科)就讀期間(截止到2022年3月1日)獲獎的兩類應屆畢業生:
第一類是獲得世界技能大賽、中國技能大賽一類賽和全國職業院校技能大賽的一、二、三等獎,全省職業院校技能競賽、湖南省職業技能大賽一等獎的應屆畢業生;
第二類是獲得中國國際“互聯網+”大學生創新創業大賽金獎、銀獎的應屆畢業生。各招生本科高校安排適量招生計劃免試招收上述兩類競賽獲獎學生。
點擊加入:2023年湖南專升本考生交流群,和其他考生一起學習吧!
點擊進入:2023年湖南專升本報名指導入口
真題怎么找:22年專升本真題正在持續整理中,大家可以關注【湖南專升本之家】微信公眾號,了解湖南專升本的相關資訊,避免漏掉重要信息。回復【備考禮包】免費領公眾號真題資料(公共課+專業課)!
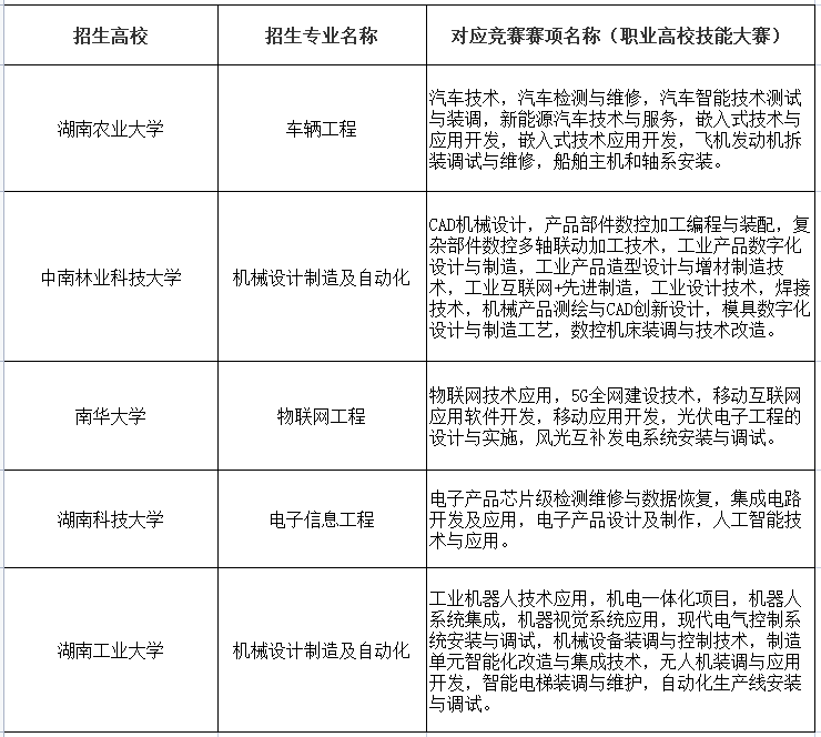
第一類考生中,在職業技能競賽指定賽項獲獎的學生可選擇報考“湖湘工匠燎原計劃”。2022年起省教育廳遴選認定湖南農業大學等5所本科高校作為“湖湘工匠燎原計劃”培養基地,在服務“三高四新”戰略的相關專業,安排適量招生計劃,單獨設置“湖湘工匠燎原計劃”培養班,招收職業技能競賽指定賽項的獲獎學生。
總結起來就是:
①世界技能競賽
②中國技能大賽
③全國職業院校技能大賽獲獎
④全省職業院校技能競賽
⑤湖南省職業技能大賽
⑥“互聯網+”創新創業大賽
這6個競賽獲獎的學生,可以獲得專升本免試資格。

全國職業院校技能大賽
全國職業院校技能大賽一、二、三等獎的證書是由【全國職業院校技能大賽組織委員會】頒發
湖南省職業院校技能競賽
全省職業院校技能競賽一等獎由【湖南省職業院校技能競賽組織委員會】頒發。
“互聯網+”創新創業大賽
中國國際“互聯網+”大學生創新創業大賽金獎、銀獎證書由【中國“互聯網+”大學生創新創業大賽組織委員會】頒發。
世界技能大賽因參與人數較少,可授權頒發獎狀的單位類型較多,故不做展開。除了以上組織單位,其余比賽證書,都不具備專升本免試的資格。
2022年湖南專升本競賽免試報名及志愿填報須知
(一)網上預報名
符合條件的競賽獲獎高職(專科)應屆畢業生須于2月15日至2月21日登錄“湖南省普通高等學校專升本信息管理平臺”(簡稱專升本信息平臺)進行預報名,按要求如實填寫報名信息(基本信息就讀高職院校及專業,入學及畢業時間,獲獎賽事、賽項及獲獎等級、獲獎時間等),上傳本人照片、獲獎證書的掃描件。
(二) 資格審核
相關生源高校負責對完成網上信息輸入的本校畢業生進行網上資格初審,省教育廳對考生信息進行最終審核。預報名結束后,考生于3月10日至3月15日登錄專升本信息平臺填報志愿,未參與預報名的考生不能填報“湖湘工匠燎原計劃”。
(一) 志愿設置
免試專升本以高校為單位填報,實行志愿優先。考生根據公布的各招生高校“湖湘工匠燎原計劃”專業計劃,填報1個本科高校志愿及其1個相對應的專業志愿。所填志愿未錄取及有關本科高校免試計劃有缺額的將進行征集志愿,征集志愿的填報要求同第一次填報志愿。
(二) 填報要求
考生嚴格按本人獲獎賽項選擇對應招生高校和招生專業,跨賽項、跨專業填報的志愿無效。填報前,考生要認真查看擬報考高校的招生簡章和招生要求,確保本人志愿填報符合“湖湘工匠燎原計劃”要求。

以上就是湖南專升本網給大家推送的2023年湖南專升本想免試,不參軍也可以!~各位考生可加入【湖南專升本考生交流群】與同學們一起交流,或【在線咨詢老師】與專業的報名指導老師開展一對一交流,幫助考生攻克基礎知識薄弱、攻堅考試重點難點等困難,得到專屬于自己的解答。敬請關注我們吧!

湖南專升本聲明
(一)由于考試政策等各方面情況的不斷調整與變化,本網站所提供的考試信息僅供參考,請以權威部門公布的正式信息為準。
(二)本網站在文章內容來源出處標注為其他平臺的稿件均為轉載稿,免費轉載出于非商業性學習目的,版權歸原作者所有。如您對內容、版權等問題存在異議請于我們聯系,我們會及時處理。
文章來源于網絡,如有侵權,請聯系刪除

福利領取
成考報名
國開報名
教師資格證
專升本報名
自考報名



