湖南專升本網小編給大家講一下2022年湖南專升本招生考試政策介紹,23年的考生可以很好看一下。
一、哪些考生可以報考湖南省2022年專升本?
湖南省2022年專升本面向兩類考生:
(1)在湖南省普通高校全日制高職(專科)就讀且2022年6月30日前能取得畢業證書,并在學信網進行了學歷證書電子注冊的應屆畢業生;
(2)湖南省普通高校全日制高職(專科)畢業生及在校生(含高校新生)應征入伍,退役后完成高職(專科)學業的退役大學生士兵。
這意味著只要是湖南省專科院校在讀的同學都有參加湖南專升本考試的機會,但也只有一次機會。
點擊進入:2022年湖南專升本錄取查詢人口(之后院校錄取名單在此公示)
點擊進入:2023年湖南專升本報考指導入口
關注公眾號,回復【開學禮包】免費領公眾號真題資料(公共課+專業課)!,敬請關注公眾號:湖南專升本之家
二、2022年專升本招生院校有哪些?
2022年專升本總計47所院校參與招生,新增長沙師范學院、湘潭大學興湘學院、湖南農業大學東方科技學院3所院校。
公辦一本(17所):長沙理工大學、湖南農業大學、中南林業科技大學、湖南中醫藥大學、南華大學、湖南科技大學、吉首大學、湖南工業大學、湖南工商大學、湖南理工學院、衡陽師范學院、湖南第一師范學院、湖南文理學院、湖南工程學院、湖南城市學院、長沙學院、湖南財政經濟學院。
公辦二本(10所):邵陽學院、懷化學院、湖南科技學院、湘南學院、湖南人文科技學院、湖南工學院、湖南警察學院、湖南女子學院、長沙師范學院、湖南醫藥學院。
民辦二本(6所):長沙醫學院、湖南涉外經濟學院、湖南交通工程學院、湖南應用技術學院、湖南信息學院、湘潭理工學院。
獨立學院(14所):湖南師范大學樹達學院、湘潭大學興湘學院、長沙理工大學城南學院、湖南農業大學東方科技學院、中南林業科技大學涉外學院、湖南中醫藥大學湘杏學院、南華大學船山學院、湖南科技大學瀟湘學院、吉首大學張家界學院、湖南工業大學科技學院、湖南理工學院南湖學院、衡陽師范學院南岳學院、湖南文理學院芙蓉學院、湖南工程學院應用技術學院。
“湖湘工匠燎原計劃”培養基地名單:湖南農業大學、中南林業科技大學、南華大學、湖南科技大學、湖南工業大學。
三、2022年湖南“專升本”招生情況如何?
2022年湖南“專升本”招生專業涉及55個本科大類,131個本科專業。2022年總招生計劃23109人,其中普通計劃20503人,免試計劃2159人,湖湘工匠燎原計劃147人。
四、選擇報考的專業有何限制?
2022年3月15日,省教育廳發布《指導目錄》,劃定高職(專科)專業(類)對應報考普通本科高校專業(類),供專升本考生選報志愿。原則上考生須按照《指導目錄》規定,依據高職(專科)所學專業選報對應本科專業。
2022年將專升本高職(專科)“專業大類”與本科“專業類”對應調整為專升本高職(專科)“專業類”與本科“專業類”對應,專升本的跨考限制更加嚴格。
五、2022年專升本考試科目和命題如何安排?
2022年湖南“專升本”考試繼續由各招生本科高校安排考試科目、自行命題、自行組織考試,各專業的科目不得少于3門,其中專業課和專業基礎課須各考1門。
六、普通考生如何填報志愿和錄取?
(1)各本科高校考生按照《指導目錄》相關規定,填報1所本科高校的1個對應本科專業。
(2)普通考生按照下達的招生計劃分專業按考生成績(總分)從高分到低分擇優錄取。
(3)當某專業實際參考人數小于或等于計劃數時,參照本校其他專業錄取率的平均水平合理確定該專業普通考生的錄取率。
七、哪些考生可申請競賽獲獎免試生?如何填報志愿和錄取?
(1)競賽獲獎免試生范圍:高職(專科)就讀期間(截止到2022年3月1日)獲獎的兩類應屆畢業生。
①第一類是獲得世界技能大賽、中國技能大賽一類賽和全國職業院校技能大賽的一、二、三等獎,全省職業院校技能競賽、湖南省職業技能大賽一等獎的應屆畢業生;
②第二類是獲得中國國際“互聯網+”大學生創新創業大賽金獎、銀獎的應屆畢業生。
(2)免試生志愿填報流程:
①2月15日至2月21日,登錄專升本信息平臺預報名,上傳相關材料。
②3月10日至3月15日,登錄專升本信息平臺填報志愿,未參加免試生預報名的考生不能填報免試計劃。
注意:考生按照《指導目錄》相關規定,填報1所本科高校的1個對應本科專業。其中,申請競賽獲獎免試的考生須填報獲獎賽項相對應的專業,填報其他專業的需以普通考生身份參加學校組織的考試及錄取,不享受免試政策。
(3)免試生錄取:
免試生需參加免試專升本的測試,各招生院校會根據招生計劃擇優錄取,具體免試測試和錄取細則可參照院校公布的招生章程。未被免試錄取的考生,可參加第一次填報志愿的本科高校組織的考試及錄取。
注意:符合競賽獲獎免試生范圍的兩類應屆畢業生均可免試專升本,只是獲得指定職業技能競賽的考生可選擇“湖湘工匠燎原計劃”。
八、哪些考生可申請“湖湘工匠燎原計劃”?如何填報志愿和錄取?
(1)申請范圍
競賽獲獎免試生中的第一類中,在職業技能競賽指定賽項獲獎的學生可選擇報考“湖湘工匠燎原計劃”。簡而言之,獲得表格中所指定競賽賽項名稱的考生可申請該計劃,選擇對應招生高校和招生專業,不能跨賽項、跨專業填報志愿。
其它賽項免試生非指定院校和專業,可以根據各招生院校的招生簡章申請符合條件的學校和專業。
(2)志愿填報
以高校為單位填報,實行志愿優先。考生根據公布的各招生高校“湖湘工匠燎原計劃”專業計劃,填報1個本科高校志愿及其1個相對應的專業志愿。所填志愿未錄取及有關本科高校免試計劃有缺額的將進行征集志愿,征集志愿的填報要求同第一次填報志愿。
(3)錄取辦法
招生本科高校可對考生進行職業技能測試,根據考生測試成績,結合考生獲獎情況、考生志愿、高職在校期間的表現等情況,綜合評價,擇優錄取。未被錄取的考生還可參加第一次填報志愿的本科高校組織的統一測試及錄取。
(4)培養特色
“湖湘工匠燎原計劃”的5所招生院校均為綜合實力較強的本科院校,招生專業為服務“三高四新”戰略的相關專業,并單獨設置“湖湘工匠燎原計劃”培養班,單獨制定“湖湘工匠燎原計劃”培養方案,為將來成為知識型、技能型、創新型的能工巧匠、大國工匠打下牢固根基。
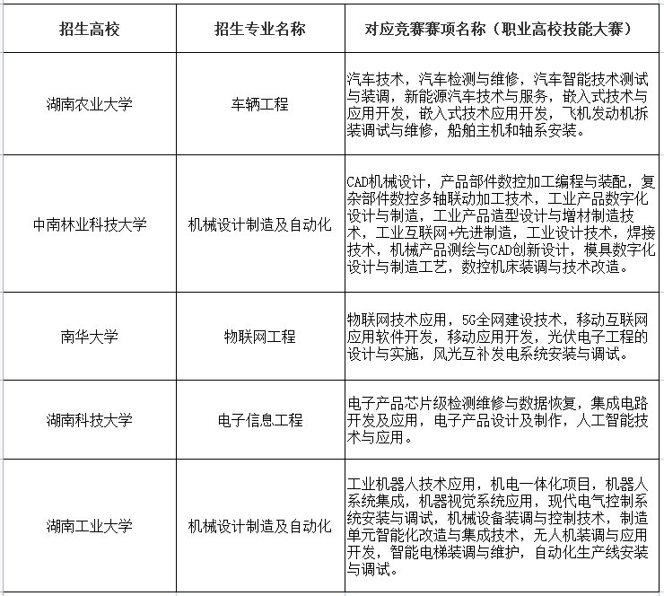
2022年“湖湘工匠燎原計劃”招生專業與競賽賽項對應表

九、退役大學生士兵如何免試入讀普通本科?
(1)申請范圍
湖南省普通高校全日制高職(專科)畢業生應征入伍并退役的大學生士兵、湖南省全日制高職(專科)在校生(含高校新生)應征入伍退役后完成高職(專科)學業的畢業生。
(2)志愿填報流程
①2月15日至2月21日,登錄專升本信息平臺預報名,上傳相關材料。
②3月10日至3月15日,登錄專升本信息平臺填報志愿,未參與預報名的考生不能填報專升本免試志愿。
注意:免試專升本以高校為單位填報,實行志愿優先。考生根據公布的各招生高校分專業計劃,填報1個本科高校志愿及其1個相對應的專業志愿。所填志愿未錄取及有關本科高校退役大學生免試計劃有缺額的將進行征集志愿。征集志愿的填報要求同第一次填報志愿。
(3)測試
退役大學生士兵實行免文化課考試,參加本科學校組織相關的職業適應性或職業技能綜合測試。榮立三等功及以上的考生可免于參加職業適應性測試或職業技能測試。
(4)錄取
招生本科高校根據退役大學生士兵的綜合測試成績,結合考生志愿、高職在校及服役期間的表現等情況,綜合評價,擇優錄取。榮立三等功及以上考生可優先錄取。
十、脫貧家庭畢業生資格如何獲得?錄取有何特殊之處?
(1)申請范圍
脫貧家庭(原建檔立卡貧困家庭)高職(專科)畢業生。
(2)資格審核
省內戶籍高考生源的考生經生源高校初審后,將匯總名單(加蓋學校公章)報省教育廳民族教育處復核確認;省外生源考生以高校審核確認名單為準,各高校須查驗由縣級鄉村振興部門出具的原建檔立卡身份證明,確保真實。
(3)錄取原則
適當提高脫貧家庭畢業生的錄取率,原則上不高于本專業常規錄取率10個百分點的比例。具體錄取時,脫貧家庭畢業生與普通考生統一排序從高分到低分錄取,錄取完成后,如該專業的脫貧家庭畢業生錄取率沒有達到比例(常規錄取率基礎上增加10個百分點,以該專業脫貧家庭畢業生實際參考人數為基數進行計算),通過追加并單列部分計劃錄取脫貧家庭畢業生。
注:以湖南農業大學會計學專業為例,若該專業計劃招生60人,報名300人,則常規錄取率為20%,脫貧家庭畢業生錄取率應在20%~30%。若該專業有20名脫貧家庭畢業生參加考試,則應錄取5~6人。
若脫貧家庭畢業生的第5名和第6名的成績排在專業所有考生的前60名,正常錄取。若脫貧家庭畢業生的第5名和第6名的成績排在專業的60名之外,則應通過追加并單列部分計劃錄取。
參照該錄取辦法,原則上報考專業的常規錄取率更高,相應脫貧家庭畢業生錄取率也更高。
十一、2022年湖南專升本招工作日程安排是怎樣的?
(1)2月15日至2月21日:免試生預報名
(2)3月20日前:各招生院校公布招生章程
(3)3月22日至3月27日:專升本志愿填報
(4)3月30日前:考生資格審核
(5)4月14日前:免試生一志愿錄取
(6)4月21日前:免試生第一次征集志愿錄取
(7)4月25日前:免試生第二次征集志愿錄取
(8)5月6日至5月16日:專升本考試實施
(9)5月30日前:考試成績公布
(10)6月15日前:普通計劃考生錄取
(11)6月24日至29日:擬錄取名單審核確認
(12)7月2號左右:招生院校在學校官網公示錄取名單
(13)7月5日前:擬錄取考生的畢業資格審核
(14)9月30日前:本科高校完成對專升本學生報到入學及學籍注冊
以上就是湖南專升本網給大家推送的2022年湖南專升本招生考試政策介紹~各位考生可加入【湖南專升本考生交流群】與同學們一起交流,或【在線咨詢老師】與專業的報名指導老師開展一對一交流,幫助考生攻克基礎知識薄弱、攻堅考試重點難點等困難,得到專屬于自己的解答。敬請關注我們吧!

湖南專升本聲明
(一)由于考試政策等各方面情況的不斷調整與變化,本網站所提供的考試信息僅供參考,請以權威部門公布的正式信息為準。
(二)本網站在文章內容來源出處標注為其他平臺的稿件均為轉載稿,免費轉載出于非商業性學習目的,版權歸原作者所有。如您對內容、版權等問題存在異議請于我們聯系,我們會及時處理。
文章來源于網絡,如有侵權,請聯系刪除

福利領取
成考報名
國開報名
教師資格證
專升本報名
自考報名



