湖南專升本英語考試科目考哪些內容?2024年湖南專升本統考科目已確定,英語是必考的科目。在具體考綱下來之前,大部分院校的考試題型主要圍繞單項選擇、閱讀理解、完型填空、翻譯和寫作這些題型設置。還不知道英語考什么題目同學可以參考下2023的英語考試題型:
湖南公辦一本院校



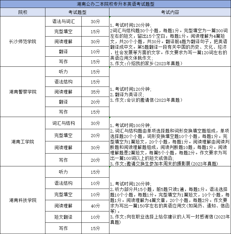
湖南公辦二本


湖南民辦二本院校


湖南獨立院校



注:
1. 以上考試題型和要求來源于各招生院校公布的考綱,表格為手動整理,若個別數據與官方不符,以官方數據為準;
2. 部分院校未公布考綱,考試題型和分值均來自考生反饋,僅供參考;
3. 長沙理工大學、長沙理工大學城南學院:英語考試時間為90分鐘,滿分為100分。英語相當于高等學校英語應用能力A級考試水平,不測試聽力與口語;
4. 南華大學、湖南科技大學、湖南工業大學、懷化學院、湘南學院、湖南人文科技學院、湖南女子學院、湘潭理工學院、南華大學船山學院、湖南科技大學瀟湘學院等招生院校不考英語。
院校專業不知道怎么選?報名報考問題不知道怎么解答?落榜沒考上怎么辦?【湖南專升本學歷提升指導中心】的專業老師為你解答!
各位考生可可以和【湖南專升本考生交流群】里面的老師開展一對一交流,幫助考生攻克基礎知識薄弱、攻堅考試重點難點等困難,得到專屬于自己的解答。敬請關注我們吧!
以上就是關于“湖南專升本英語考試科目考哪些內容”的全部內容,考生如果想獲得更多關于常見問題、相關資訊,如考試動態、招生簡章、統考動態、湖南專升本院校、歷年真題、考試大綱、專升本等相關信息,敬請關注湖南專升本網!

湖南專升本聲明
(一)由于考試政策等各方面情況的不斷調整與變化,本網站所提供的考試信息僅供參考,請以權威部門公布的正式信息為準。
(二)本網站在文章內容來源出處標注為其他平臺的稿件均為轉載稿,免費轉載出于非商業性學習目的,版權歸原作者所有。如您對內容、版權等問題存在異議請于我們聯系,我們會及時處理。
文章來源于網絡,如有侵權,請聯系刪除

福利領取
成考報名
國開報名
教師資格證
專升本報名
自考報名



