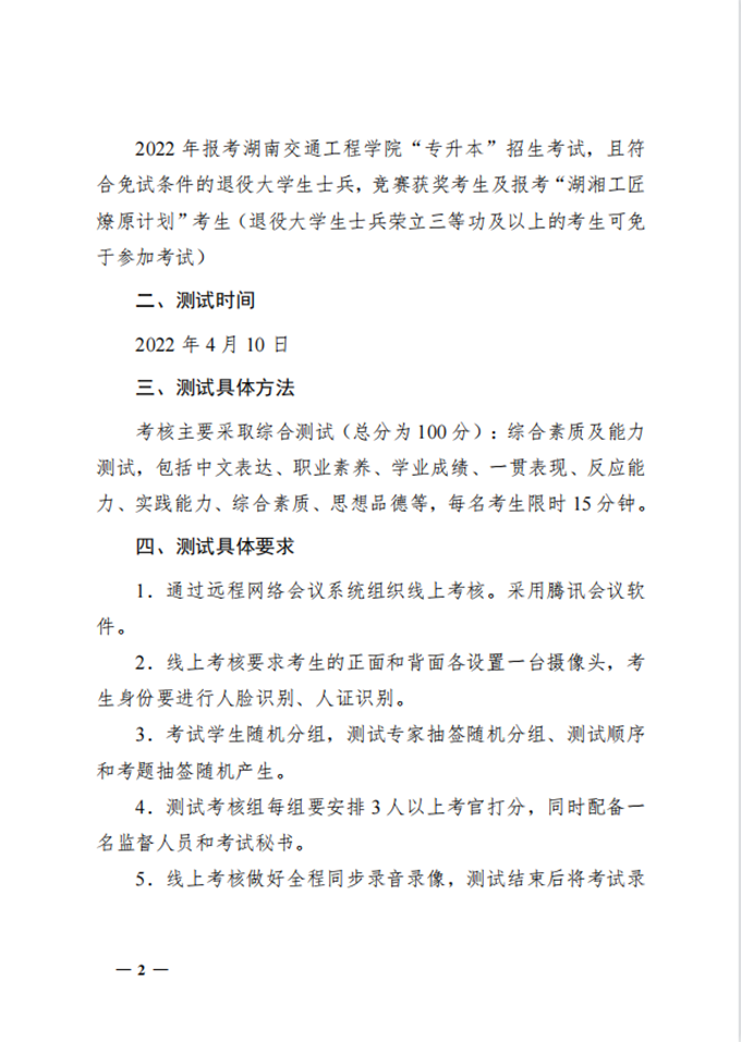
2022年湖南交通工程學院專升本考試免試生職業適應性測試辦法!那么接下來湖南專升本網小編就給大家講一下吧!
點擊這里查看:2022年湖南專升本已公布院校招生簡章匯總
點擊這里查看:2022年湖南專升本最新繳費時間匯總
點擊進入:2022年湖南升本報名指導入口
關注公眾號,回復【開學禮包】免費領公眾號真題資料(公共課+專業課)!,敬請關注公眾號:湖南專升本之家




以上就是湖南專升本網給大家推送的2022年湖南交通工程學院專升本考試免試生職業適應性測試辦法~各位考生可加入【湖南專升本考生交流群】與同學們一起交流,或【在線咨詢老師】與專業的報名指導老師開展一對一交流,幫助考生攻克基礎知識薄弱、攻堅考試重點難點等困難,得到專屬于自己的解答。敬請關注我們吧!
展開全文
—— 沒找你想要的專升本資訊?預約免費咨詢 ——
你的姓名
*聯系方式
就讀年級
就讀專業
立即預約

湖南專升本聲明
(一)由于考試政策等各方面情況的不斷調整與變化,本網站所提供的考試信息僅供參考,請以權威部門公布的正式信息為準。
(二)本網站在文章內容來源出處標注為其他平臺的稿件均為轉載稿,免費轉載出于非商業性學習目的,版權歸原作者所有。如您對內容、版權等問題存在異議請于我們聯系,我們會及時處理。
文章來源于網絡,如有侵權,請聯系刪除

福利領取
成考報名
國開報名
教師資格證
專升本報名
自考報名



