在湖南專升本考試中,學費是同學們擇校時考慮的重要因素。通常來說,相同專業學費越便宜的學校,上岸難度往往也越大。當然,各本科高校的學費并不是隨意確定的,必須按相關政策執行。本期,為同學們介紹下目前關于湖南本科高校學費標準的最新政策,并匯總全省2023年專升本新生的學費標準。
點擊加入:2023年湖南專升本考生交流群,和其他考生一起學習吧!
點擊進入:2023年湖南專升本報名指導入口,現在填寫信息或進群會有老師聯系送專升本備考資料哦!還在等什么?
真題怎么找:22年專升本真題正在持續整理中,大家可以關注【湖南專升本之家】微信公眾號,了解湖南專升本的相關資訊,避免漏掉重要信息。回復【備考禮包】免費領公眾號真題資料(公共課+專業課)!
01.湖南本科高校學費標準
目前,湖南省各本科高校收費標準依據的政策是2021年省發改委、省財政廳、省教育廳聯合下發的《關于進一步完善大中專教育收費管理有關事項的通知》。下面,我們將按照最新政策分別介紹各本科高校2023年專升本新生收費標準。
02.公辦本科高校
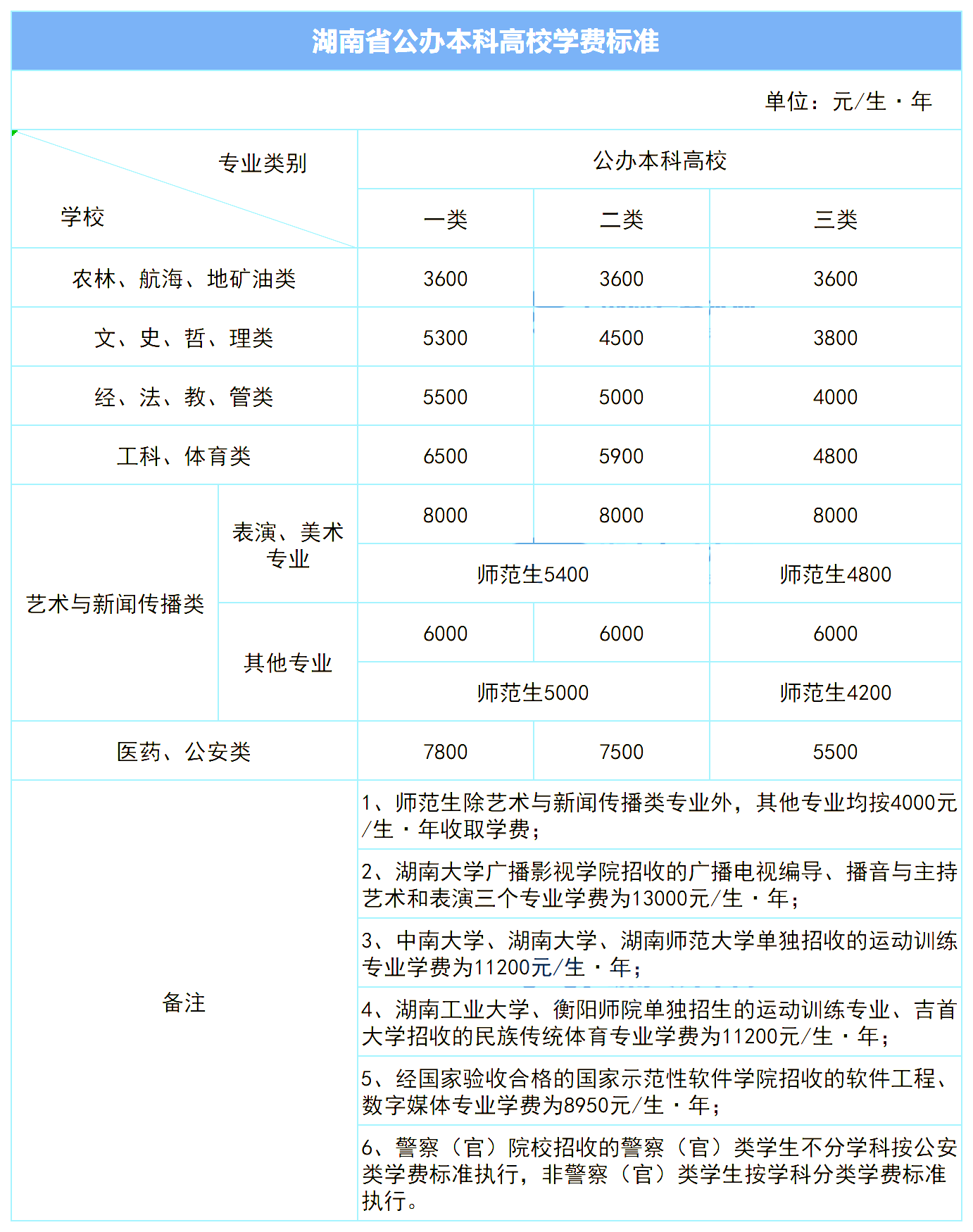
依據政策,我省公辦本科高校分為一、二、三類,專業學費類別包括六大類,即:農林、航海、地礦油類,文、史、哲、理類,經、法、教、管類,工科、體育類,藝術與新聞傳播類,醫藥、公安類。一、二類公辦本科高校不實行熱門專業學費上浮政策。三類公辦本科高校農林、航海、地礦油、教育(師范)、藝術類等專業不實行熱門專業學費標準上浮政策,其他熱門專業可按專業學費標準上浮30%,但不得高于二類公辦本科高校同類專業學費標準,且熱門專業數不得超過本校所有實際開辦專業數的20%。


以湖南財政經濟學院的會計學專業為例,屬于二類的經、法、教、管類,學費標準為5000元/年。根據政策,三類公辦本科院校的熱門專業可按專業學費標準上浮30%,如湘南學院的臨床醫學專業,一般情況下學費標準為5500元/年,但屬于湘南學院的熱門專業,上浮30%,即為7150元/年。
03.獨立學院
獨立學院學費按照《關于調整我省獨立學院學費標準的通知》(湘發改價費〔2019〕512號)有關規定執行。經批準校本部實行學分制收費管理的,其獨立學院可參照本部實行學分制收費管理。熱門專業學費標準上浮政策按照湘發改價費〔2016〕668號文件執行,上浮幅度按不高于同類一般專業學費收費標準的15%執行。

以中南林業科技大學涉外學院為例,人力資源管理專業屬于經法教管類,學費標準為12700元/年。會計學專業屬于經法教管類,同時是熱門專業,上浮30%,即為14605元/年。
04.民辦本科
根據政策,大中專學校對同一學校同一年級同一專業的學生不得實行不同的收費標準。專科生升入本科后,學費應與所就讀年級的學費標準一致,2023年專升本新生應執行2021級本科生的學費標準。
長沙醫學院

湖南涉外經濟學院

湖南交通工程學院

湖南應用技術學院

湖南信息學院

湘潭理工學院

注:
1. 以上學費解讀參考2021年三部門印發的《關于進一步完善大中專教育收費管理有關事項的通知》,若有政策調整,以最新政策為準;
2. 以上學費涵蓋全省2021級本科生學費標準,具體專升本招生專業以院校公布為準;
3. 表格均根據官方數據整理而來,若有個別數據與官方不符,以官方為準。
2023年專升本新生學費
湖南省各本科高校學費標準主要按院校類型和專業類別來區分,院校分為公辦本科高校、獨立學院和民辦本科。公辦本科高校學費標準為3600~8000元/年(特殊專業除外),獨立學院學費為12500~18000元/年,公辦二本和獨立學院熱門專業學費分別可上浮30%、15%,這兩類院校相同專業同類院校的學費標準相差不大。民辦本科院校學費標準最高,且不同學校差別較大,需具體參考各校2021級本科生學費標準。
以上就是湖南專升本網給大家推送的2023年湖南專升本新生學費標準匯總~各位考生可加入【湖南專升本考生交流群】與同學們一起交流,或【在線咨詢老師】與專業的報名指導老師開展一對一交流,幫助考生攻克基礎知識薄弱、攻堅考試重點難點等困難,得到專屬于自己的解答。敬請關注我們吧!

湖南專升本聲明
(一)由于考試政策等各方面情況的不斷調整與變化,本網站所提供的考試信息僅供參考,請以權威部門公布的正式信息為準。
(二)本網站在文章內容來源出處標注為其他平臺的稿件均為轉載稿,免費轉載出于非商業性學習目的,版權歸原作者所有。如您對內容、版權等問題存在異議請于我們聯系,我們會及時處理。
文章來源于網絡,如有侵權,請聯系刪除

福利領取
成考報名
國開報名
教師資格證
專升本報名
自考報名



