隨著湖南專升本的工作的持續進行,預報名日期也到來了。于2月15日至2月21日登錄“湖南省普通高等學校專升本信息管理平臺”(簡稱專升本信息平臺)進行預報名。但是還是有些參加了技能競賽同學不知道自己有沒有免試專升本的資格,今天湖南專升本小編就來帶看一看湖南教育局對于2022年專升本考試免試資格的安排。
2022年湖南省普通高等學校專升本考試招生工作實施方案
...
(三)免試計劃。
分為退役大學生士兵及競賽獲獎學生免試招生計劃,符合報考資格的考生選擇一類免試計劃報考。
點擊查看:2022湖南統招專升本最新政策梳理
點擊進入:2022年湖南升本報名指導入口
關注公眾號,回復關鍵詞【年終禮包】即可限時免費領取真題資料,敬請關注公眾號:湖南專升本之家
1.退役大學生士兵免試招生計劃。從2022年招生起,我省普通高校全日制高職(???畢業生應征入伍并退役的大學生士兵、我省全日制高職(???在校生(含高校新生)應征入伍退役后完成高職(???學業的畢業生,可申請退役大學生士兵免試專升本招生。省教育廳根據當年符合條件的退役大學生士兵報名情況,合理安排退役大學生士兵免試招生學校、招生專業及招生計劃。具體辦法見《湖南省2022年退役大學生士兵免試專升本招生工作實施辦法》。
2.競賽獲獎學生免試招生計劃。競賽獲獎免試生范圍包括高職(專科)就讀期間(截止到2022年3月1日)獲獎的兩類應屆畢業生:第一類是獲得世界技能大賽、中國技能大賽一類賽和全國職業院校技能大賽的一、二、三等獎,全省職業院校技能競賽、湖南省職業技能大賽一等獎的應屆畢業生;第二類是獲得中國國際“互聯網+”大學生創新創業大賽金獎、銀獎的應屆畢業生。各招生本科高校安排適量招生計劃免試招收上述兩類競賽獲獎學生。第一類考生中,在職業技能競賽指定賽項獲獎的學生可選擇報考“湖湘工匠燎原計劃”。2022年起省教育廳遴選認定湖南農業大學等5所本科高校作為“湖湘工匠燎原計劃”培養基地,在服務“三高四新”戰略的相關專業,安排適量招生計劃,單獨設置“湖湘工匠燎原計劃”培養班,招收職業技能競賽指定賽項的獲獎學生。具體辦法見《湖南省2022年“湖湘工匠燎原計劃”招生工作實施辦法》
...

湖南省2022年“湖湘工匠燎原計劃”招生工作實施辦法
根據教育部辦公廳《關于做好2022年普通高等學校專升本考試招生工作的通知》(教學廳〔2021〕8號)、《教育部 湖南省人民政府關于整省推進職業教育現代化 服務“三高四新”戰略的意見》等文件精神,為做好“湖湘工匠燎原計劃”招生工作,特制定本實施辦法。
一、招生對象
“湖湘工匠燎原計劃”的招生對象范圍為參加世界技能競賽、中國技能大賽、全國職業院校技能大賽獲獎,全省職業院校技能競賽、湖南省職業技能大賽一等獎的高職(???應屆畢業生。
二、招生高校、專業及計劃
“湖湘工匠燎原計劃”招生高校為省教育廳認定的“湖湘工匠燎原計劃”培養基地。免試專升本招生按以下“招生專業與競賽賽項對應表”進行招生,符合條件的高職(專科)應屆畢業生應根據本人獲獎賽項申請對應本科高校的招生專業。各高校根據省教育廳統一下達的免試專升本規模,單獨編制“湖湘工匠燎原計劃”招生簡章和專業招生計劃。
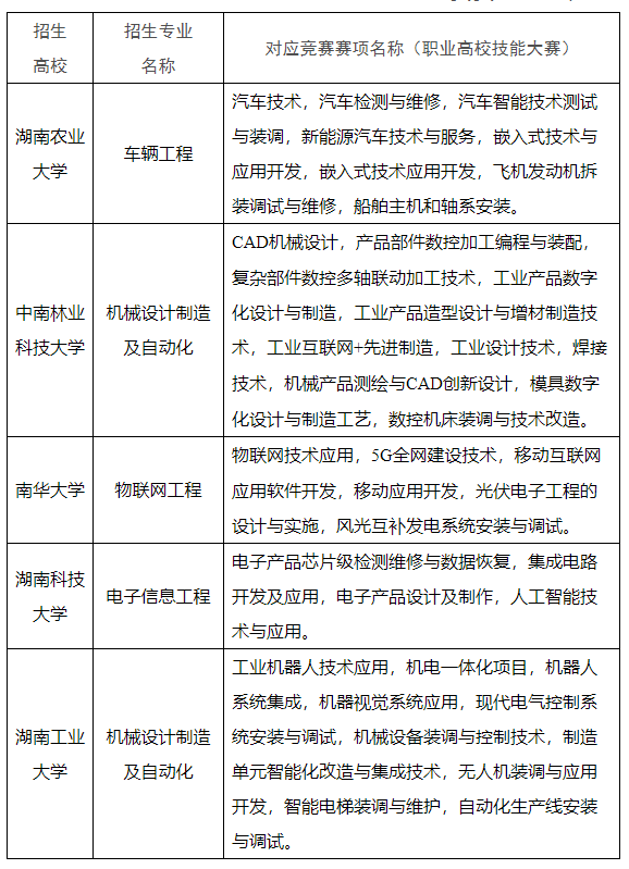
2022年“湖湘工匠燎原計劃”招生專業與競賽賽項對應表

三、報名辦法
(一)網上預報名。符合條件的競賽獲獎高職(專科)應屆畢業生須于2月15日至2月21日登錄“湖南省普通高等學校專升本信息管理平臺”(簡稱專升本信息平臺)進行預報名,按要求如實填寫報名信息(基本信息、就讀高職院校及專業,入學及畢業時間、獲獎賽事、賽項及獲獎等級、獲獎時間等),上傳本人照片、獲獎證書的掃描件。
(二)資格審核。相關生源高校負責對完成網上信息輸入的本校畢業生進行網上資格初審,省教育廳對考生信息進行最終審核。
四、填報志愿
預報名結束后,考生于3月10日至3月15日登錄專升本信息平臺填報志愿。未參與預報名的考生不能填報“湖湘工匠燎原計劃”。
(一)志愿設置。免試專升本以高校為單位填報,實行志愿優先??忌鶕嫉母髡猩咝!昂婀そ沉窃媱潯睂I計劃,填報1 個本科高校志愿及其1個相對應的專業志愿。所填志愿未錄取及有關本科高校免試計劃有缺額的將進行征集志愿,征集志愿的填報要求同第一次填報志愿。
(二)填報要求。考生嚴格按本人獲獎賽項選擇對應招生高校和招生專業,跨賽項、跨專業填報的志愿無效。填報前,考生要認真查看擬報考高校的招生簡章和招生要求,確保本人志愿填報符合“湖湘工匠燎原計劃”要求。
五、錄取
錄取工作按照“公開、公平、公正”原則及“學校負責、招辦監督”的機制組織進行。招生本科高??蓪忌M行職業技能測試,根據考生測試成績,結合考生獲獎情況、考生志愿、高職在校期間的表現等情況,綜合評價,擇優錄取?!昂婀そ沉窃媱潯迸c免試專升本的測試及錄取工作時間保持一致,須在4月15日前全部完成,未被錄取的考生還可參加第一次填報志愿的本科高校組織的統一測試及錄取。對于預錄取的應屆畢業生,由生源高職院校于6月30日前完成畢業資格審核確認,并報省教育廳復核后,招生高校按審核通過的名單辦理錄取手續并發放錄取通知書。不能如期畢業的取消錄取資格。
六、其他事項
(一)培養高校應切實加強人才培養需求調研,探索“崗課賽證”融合,一體化設計“專本銜接”的課程體系,單獨制定“湖湘工匠燎原計劃”培養方案,將勞模精神、勞動精神、工匠精神融入人才培養全過程,引導學生樹立愛崗敬業、甘于奉獻的職業理想,為將來成為知識型、技能型、創新型的能工巧匠、大國工匠打下牢固根基。
(二)各培養高校及時公布當年“湖湘工匠燎原計劃”招生簡章(明確招生標準)。各市州、縣市區教育行政部門、高等職業高校要加大政策宣傳和引導力度,確保符合條件的學生及時收到“湖湘工匠燎原計劃”相關報考信息,鼓勵符合條件的學生積極報名。
(三)本辦法未盡事宜按照湖南省普通高等學校專升本考試招生工作相關規定執行。
以上就是湖南專升本網給大家整理的湖南專升本免試生2月15號開始預報名!~各位考生可加入【湖南專升本考生交流群】與同學們一起交流,或【在線咨詢老師】與專業的報名指導老師開展一對一交流,幫助考生攻克基礎知識薄弱、攻堅考試重點難點等困難,得到專屬于自己的解答。敬請關注我們吧!

湖南專升本聲明
(一)由于考試政策等各方面情況的不斷調整與變化,本網站所提供的考試信息僅供參考,請以權威部門公布的正式信息為準。
(二)本網站在文章內容來源出處標注為其他平臺的稿件均為轉載稿,免費轉載出于非商業性學習目的,版權歸原作者所有。如您對內容、版權等問題存在異議請于我們聯系,我們會及時處理。
文章來源于網絡,如有侵權,請聯系刪除

福利領取
成考報名
國開報名
教師資格證
專升本報名
自考報名



